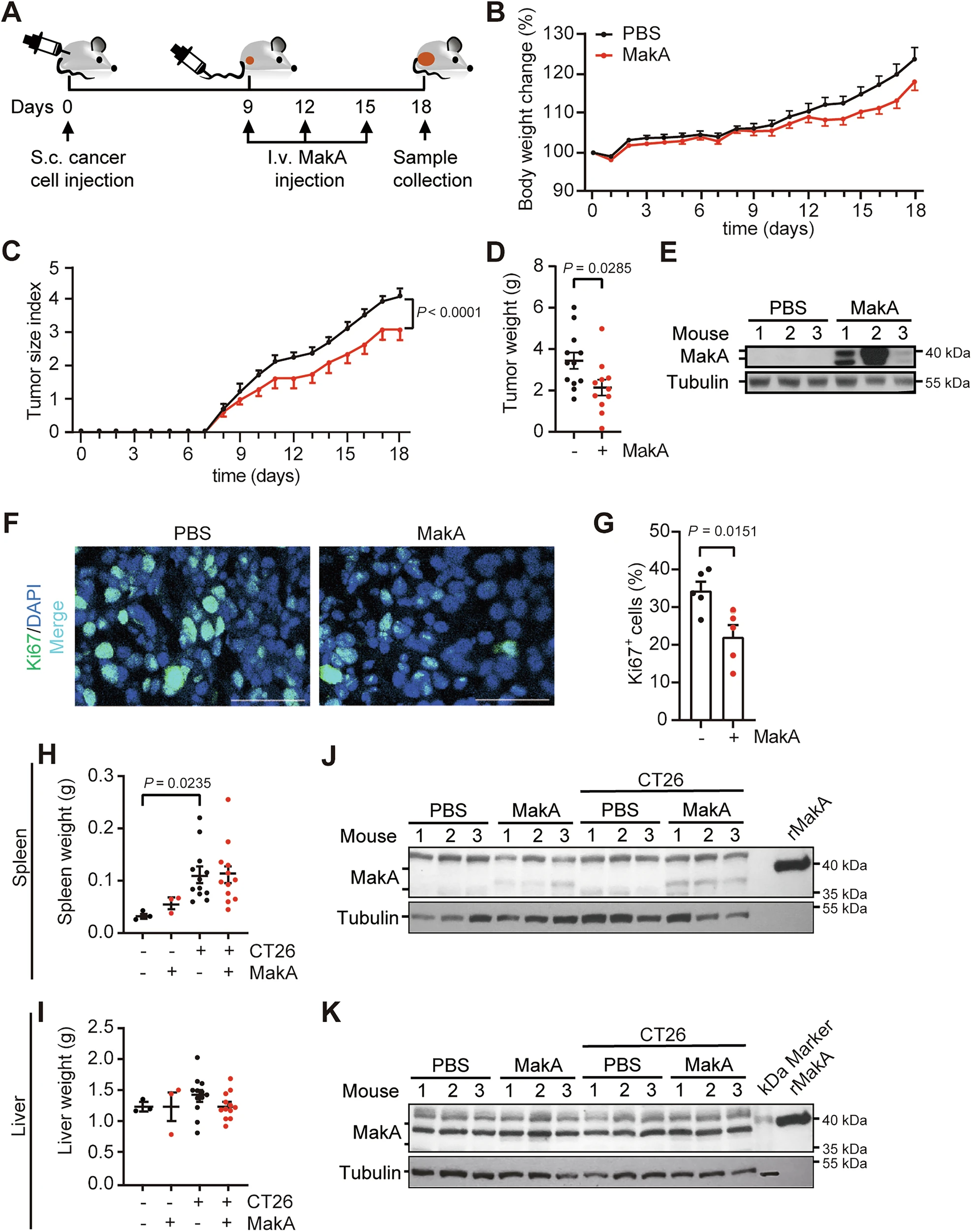
Using Cholera To Battle Colorectal CancerColorectal cancer, cancer of the colon and rectum, is the third most common form of cancer in the...
E. Coli Linked To Diabetic Foot Infections Gets Worldwide AnalysisDiabetic foot infections are a serious complications of diabetes and a leading cause of lower-limb...
Social Media Is A Faster Source For Unemployment Data Than GovernmentGovernment unemployment data today are what Nielsen TV ratings were decades ago - a flawed metric...
Gestational Diabetes Up 36% In The Last Decade - But Black Women Are HealthiestGestational diabetes, a form of glucose intolerance during pregnancy, occurs primarily in women...









